Imperial Andric Legion
The Imperial Andric Legion is the largest and most advanced army in Kandria. They shine through exceptional discipline and excellent training. Standard issue gear for the veteran legionaries is enhanced by magic and masterfully crafted. Well maintained supply lines allow legions to withstand long battles and even the delivery of luxury goods, like wine, are made possible. The doctrin of the Andric Legion sets it's focus on the usage of infantry and excells in siege warfare.
Conscripts are only recruited in extrem emergies. The empire wants dedicated volunteers as they tend to have better moral. Everyone is legible to enlist at one of the many recuritement offices in the towns. Recruits undergo 6 months of basic training before they are sent to their respective units.
Being a legionary comes with it's benifits like discounts in certified shops of the empire and lower taxes. After basic training a legionary is also granted temporarly an extended citizienship to all of the cities in Andric Empire. Serving for up to 2 years grants the citizienship permanently. Also those who serve longer are allowed to aquire state property for lower prices and get access to higher class living condition. 10 years of service will rise into the ranks of lower nobility and get all the rights and responsibilities that come with it. Serving 11 years will also grant the immediate family the rank of nobility. Adding to this if a soldier serves for 15 years and acclaimed higher ranks, such as becoming an centurion, prefect, general or above will join the high nobility; this will automatically apply to the close family. The Legion will care for those who are loyal to them. A seat in the senate is also granted for the service members of the most esteemed positions. A pay rise is included during all the years of service.
The Auxiliars, will be granted better pay for each year of serving in the forces and will be get access to citizienship after 5 years of staying with the legion. Their pay is better in general than that of legionaries but comes with certain risks. Auxilliars are also responsible for their own training and maintaining of their equipment.
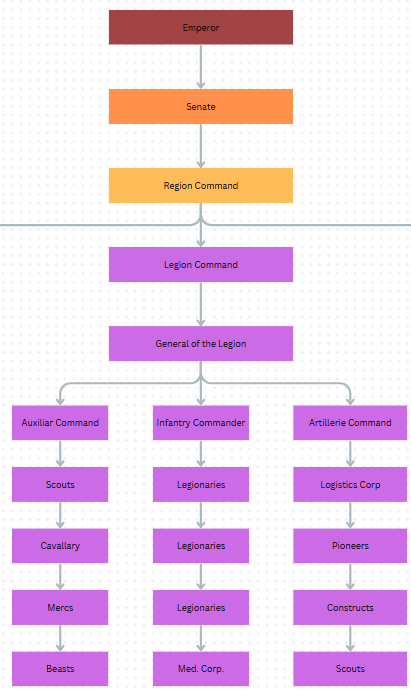
Composition
Manpower
A legion usually consists out of 3 detachments. The backbone of legion is the Infantry Division consisting out 3 cohorts with 600 legionaries and 1 medical corp. of 400 people. Sometimes one cohort is replaced by a 600 man strong scout cohort depending on the needs of a legion. A cohort consists out of 6 centuries which contain about 100 soldiers. 2 centuries are made up by fresh recruits, 2 are experienced personell who served longer and 2 centuries are veteran legionaries. According to their experience they are used for tasks of different importance. The freshly recruited personell is often used for the first wave of an attack or defense while the veterans try to accomplish tasks of strategic importance.
Next detachment is the Artillery Division bringing in the siege equipment, heavy weapons and constructs. 900 Soldiers are assigned in to the logistic corp of the Artillery Division. They are responsible that everything needed for a campaign is available and ready to deploy. The pioneers work closely with the logistic corp. so that in some legions they are one cohort. Pioneers are responsible for the construction of defensive structures, field fortification, road construction, maintanance and are equipped with the tools to demolish targets and obstacle breaching; creating safe passages for the rest of the troops. They have been trained to handle siege equipment like catapults, ballista and trebuchets. In a cohort there are about 400 Pioneers. The Constructs Corp. has the specialist role to guide Golems, Gargoyles and such into battle. Depending on their task they sit in the camp and provide air support with gargoyle units or are in the midst of battle using golems assisting in breakthrough or holding positions. There only a few people who can command constructs so every legion has only 250 construct mages. Sometimes the Artillerie Division has an extra scout detachment of 500 soldiers, for covering and securing the area.
The Auxiliar Division are not with every Legion but in an ideal setting they would be used for scouting and shock attacks. Usually there is a 800 Cohort of Scouts tracking enemies and finding stragetic location for setting up camps, fights and ambushes. The cavallary usage is many fold from flanking enemies, aggressive assaults or harrasments tactics. The order of Stromus Solare often provides the heavy cavallary for the legions. 400 Horsmen are usually part of the Auxiliars Division. Bands of mercanaries are sometimes hired by the legions to help out in places where they dont want to waste soldiers or for task they dont see as important enough to have full attention. In times of peace they arent a part of the Legion. Their numbers range from 400 - 600 mercaneries. It's not often that the legion uses animals but when they too the options are manifold from strix to harpyies and griffons to owlbears, giant wolves or lastly giants and everything they deem to be usefull. Of course these creatures often need handlers and tamers to be set free on the battlefield. Depending on the size of the troop there are 50 - 150 Handlers and about 200 - 300 Beasts in the army.
Adding the numbers together the size of an Imperial Andric Legion is about 5800 to 6200 Legionaries.
Equipment
The equipment of the legionaries of the infantry division highly depends on rank and role of the individual. Every legionary is equipped with segmented cuirasses, some times chainmaile is worn too, and a gladius as sidearm. In the infantry division is is common that the soldiers have a large tower shield and a heavy throwing spear. Often enough they have a long spears as the main weapon before they are using their gladius. Fresh recruits rarely have the magical enhanced equipment and the first upgrade a recruit gets depends on the region they are employed in. The leader of a cohort might decide that in colder regions the legion will get armour that is enhanced with magic that'll keep the soldiers warm. Another beloved feature many legions apply to their soldiers is magical infused armour that'll make the metal lighter but is still as durable as the standard armour. There are many more upgrades for the Legionaries, such as fire restiance or flexibility upgrades, however they are costly and most of the legions are not equipped with such luxuries. Every cohort has its own budget to manage and they often choose to spend it wisely.
The Medical Corp. has heavier armour then the rest of the infantry divisions and has a few more mages who are responsible for the first aid and creating smaller magical barriers. Most of the time they are behind the lines of friendly forces or stay in camp. With Towershields and small magical barriers providing cover, they are able to recover wounded personell. Equipped with a variety of potion, healing chants and surgical tools the provide the best possible treatment on the battle field. Field hospitals and recovery tents contribute to a quick recovery.
The Members of Artillery Division have a variety of equipment they can rely on. All members of the Artillery Divisions are equiped with a heavier version of the segmented cuirasses which provides better protection while working with the heavy siege equipment. This part of the formation is equipped with a high number of throwing spears for keeping enemies at a distance. The Pioneers use a variety of portable fortifications to secure position or to gain ground such fortifications would be pavieses, mantlets and caltrops. Siege engines such Ballistae, Trebuchets and Scorpions are equipped with a set of different ammunition but mostly rocks or fire stones are used. Some of the more expensive ammunition typs auch as shrapnel shells to wipe out attack groups fast or explosive bolts to create holes in the defenses quickly.
The scout cohorts have light leather armour and their gear depends on their mission. They tend to handle Quamas and use short bows on their missions. Often they ride on horse back to cover large areas on reconnaissance or deliver messages througout the battleground. Sometimes their mission requires to find enemy camps hidden by magic or finding cracks in enemy lines and defences. Other times they simply disrupt the supply lines of the enemy forces.
The auxilliar cavallary is usallly provided by the religious Order of Stromus Solare. Shining knights in plated armour equipped with long lances and shields, longsword as sidearms, on huge equally heavly armoured horses often lead the charge on the enemy or are used in flanking manouvers to route enemy forces in one sweep.
Tactics
A commonly used tactic to advance or defend position is the turle formation. In this tactic the legionaries create a dome with their shields to cover themselves from arrows and throwing spear. While the mobility is impaired during the formation it still allows them enough movement to cover ground under fire. This can be adapted to an Anti-Cavallary formation when using spears instead of a gladius.
The triple line formation is the standard formation. In this three lined formation the younges soldiers stay in the first line while the veterans stay in the last line, allowing the strongest and most expierenced soldiers to come in as the final reserve while the enemy already had a though battle with the first two cohorts.
In the checkers formation the soldiers are arranged like a chessboard with small gaps between the units, which are filled in the second line with other units. The gaps allow for easy reinforcing from the second line and withdrawing from the first line.


Comments